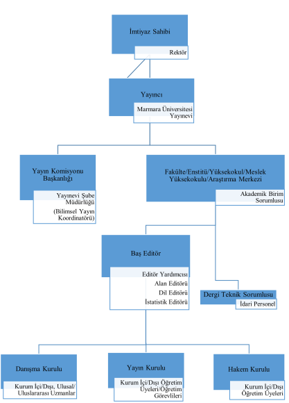
DERGİ ORGANİZASYON YAPISI Bu sayfa Marmara Üniversitesi Yayınevi tarafından en son 04.12.2025 11:51:41 tarihinde güncellenmiştir.